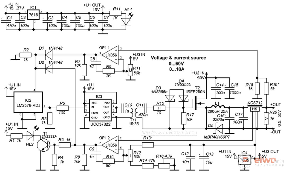
LM2576 ve LM2575 güç kaynakları için özel mikro devrelerin çıkış gücünde bir artış, bir Mosfet transistörü eklenerek mümkündür. Transformatörü ve IRFP250'yi kontrol eden UCC37322 m/s sürücüsü kullanılır. Son devre 0-60V ve 0-20A çıkış sağlar.
LM2576 0-60V 0-20A için PSU şeması

TR1 transformatörü, herhangi bir çapta bir M2000 ferrit halkasına sarılabilir. Burada 20 mm'lik bir halka kullanılmıştır. Tel çiftler halinde bükülür. Birincil 15 tur, ikincil sargı 35 tur. Fotoğrafta, L1 bilgisayarın PSU çıkış bobininden bir halkaya sarılmıştır.

Akım sensörü 20 A'ya ayarlanabilir. UCC37322 yongası benzer herhangi bir şeyle değiştirilebilir. Ancak, yeterince hızlı ve güçlü bir sürücü kullanılması arzu edilir - bu, verimliliği etkileyecektir. MAX4420'yi yükleyebilir veya IR serisinden popüler ucuz sürücüyü kullanabilirsiniz. Giriş voltajı, alan anahtarının ve diyotun arıza voltajından daha yüksek olamaz. 15 V stabilizatörler yerine 12 V'a koyabilirsiniz, ancak TR1'in sekonderini 40 ... 45 dönüşle sarmanız gerekir.

Şebeke trafosu 14 V RMS değişikliği yapıyorsa genlik değeri 20 V olacaktır. Bu voltaj doğrultma ve yumuşatma işleminden sonra olacaktır. Bu an dikkate alınmalı ve radyo bileşenleri için izin verilen limitler aşılmamalıdır.




